真人娱乐城
真人娱乐城
(所、中心)研究生会改革情况
为落实共青团中央、教育部、全国学联联合下发的《关于推动高校学生会(研究生会)深化改革的若干意见》,以及《高校学生会组织深化改革评估工作方案》要求,接受广大师生监督,现将我单位研究生会改革情况公开如下:
一、 改革自评表
真人娱乐城
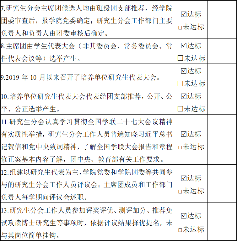
各培养单位研究生会深化改革评估备案表
组织名称:真人娱乐城
研究生分会



二、真人娱乐城
研究生会工作机构组织架构图

三、真人娱乐城
研究生会工作人员名单

四、真人娱乐城
研究生分会主席团成员候选人产生办法及选举办法
为进一步加强真人娱乐城
研究生会组织自身建设,落实共青团中央有关文件精神,真人娱乐城
真人娱乐城
第五届研究生会主席团选举大会将实行竞选方式选举出本届执行主席。具体候选人产生办法及竞选办法如下:
1、候选人资格确认
研究生分会主席团候选人经学生自荐、各团支部、各班推荐,真人娱乐城
团委严格审核,并报院党委同意,进行选举。
2、选举方式
研究生分会主席团成员由团委(副)书记、分会秘书长和上届学生分会主席团成员对候选人的上一学期综合表现、现场竞聘演讲进行评价,收集真人娱乐城
广大师生意见,综合考虑并投票选举,确定名单后报送院党总支审批后产生。
五、真人娱乐城
研究生代表大会召开情况
六、真人娱乐城
研究生代表大会代表产生办法
真人娱乐城
学生代表大会须每年召开一次,代表经班级全体同学民主选举产生,代表名额不低于真人娱乐城
学生人数的10%。
七、真人娱乐城
研究生工作人员述职评议办法(或其他有关制度文件)
真人娱乐城
研究生分由真人娱乐城
党委和真人娱乐城
团委共同参与研究生分会工作人员评议会,真人娱乐城
研究生分会述职评议制度贯彻落实《关于推动高校学生会(研究生会)深化改革的若干意见》的指导,制定本制度。
一、 适用范围
真人娱乐城
研究生分会全体工作人员
二、时间安排
每学期期末
三、述职评议内容
由主席团成员和工作部门负责人每学期对自身的品行、工作能力、工作成果、学习成绩、对未来的工作展望和计划向评议会述职。述职评议大会由主管研究生分会真人娱乐城
领导和秘书长结合实际情况对述职人员进行评议,述职人员根据评议会提出的问题及建议,认真制定改进方案,商议总结,认真落实推动建立职能规范、责任明确的研究生分会的工作人员述职评议办法。
八、真人娱乐城
党委指导研究生分会工作情况
(一)研究生分会执行主席、各部门负责工作人员均在真人娱乐城
党委的指导、监督下选拔产生。
(二)研究生分会各项工作均在真人娱乐城
党委指导下进行,各类活动均先通过真人娱乐城
同意后举办。
(三)院党委重视关心对学生骨干的培养和管理,充分尊重和支持研究生分会依法依章程开展工作,对工作情况进行评议,并提出指导要求。
九、真人娱乐城
团委指导研究生分会主要责任人
